上海花千坊后花园

企業消息 員工勾當 視頻中間

捷報,小鴨精工獲中國出產力增進中間協會出產力增進獎三等獎
2023年10月31日 閱讀量:0

中國出產力增進中間協會是由天下各出產力增進中間和處置中小企業出產力增進任務的相干企奇跡單元和小我志愿結成的天下性、非營利性社會構造,是科技辦奇跡和為中小企業辦事的一面旗號,是毗連當局與企業的橋梁和紐帶。

出產力增進獎是經由過程嘉獎和懲處在科技辦事和出產力增進范疇獲得嚴重成績的前進前輩小我和人物,變更泛博會員、出產力增進從業者及社會出產力增進辦事機構的主動性、締造性,推動各范疇的科技立異與出產力成長。

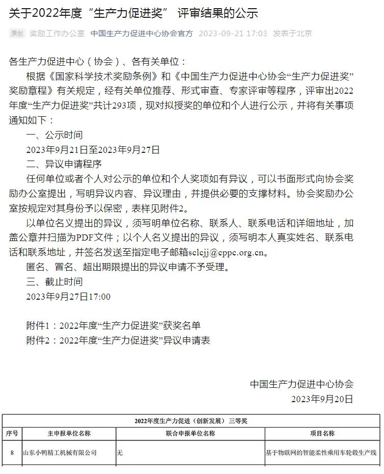
小鴨精工基于物聯網的智能柔性乘用車輪轂出產線憑仗著傳感手藝的利用和數據闡發處置的才能榮獲中國出產力增進中間協會出產力增進獎三等獎。該名目是國際首條利用深度進修的視覺方針辨認、激光掃描手藝、六軸機器人與3D財產相機集成、物聯網在出產線的嵌入式利用等前進前輩智能手腕的主動化輪轂出產線,前后獲國度發現專利2項,適用新型專利7項,軟件著述權6項。

小鴨精工一直夸大自立手藝立異和財產成長,構成了智能設備、汽車零部件、車橋三足鼎峙的財產款式。本年,山東小鴨精工機器無限公司與山東大學結合建立——山大-小鴨精工激光與智能制作手藝研討院,以避免編程激光熔覆淬火機為協作功效,有用處理的編程龐雜、操縱難、專業強的行業痛點、難點,操縱者只要要顛末簡略培訓,便能夠輕松把握激光熔覆淬火機器人,天生完善的熔覆淬火途徑,拓展了利用市場,為激光范疇的利用斥地了廣漠的市場。

求新圖變、剛毅勇敢,克意朝上前進、行動堅固,小鴨精工對峙立異驅動成長,力圖引領行業立異前進和轉型進級。以后,我省制作強省扶植正邁出堅固步調,小鴨精工將主動搶抓成長機緣,對準重點范疇關頭沖破,持續專一立異和品質晉升,闡揚優良企業領頭雁、排頭兵感化,兼顧推動財產根本高等化和財產鏈古代化,推動制作強省扶植不時邁上新臺階。

? 2018 遼寧小鴨精工5號儀器無限的公司的 著作權人任何|


接待掃碼征詢協作
位置:上海省石家莊市家庭財產南路52號 營銷策略驚喜部:+0531-83122188 郵箱賬號:xiaoyatooling@163.com

400-6586-222轉8